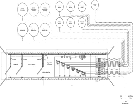
Portable Control System
With the KApcs Portable Control System, Kahler Automation provides a complete, ready-to-go, bulk liquid material handling automation solution.
Installed entirely within a 40-foot high cube dry container, Kahler’s industry-leading technology is programmed and configured, and all pumps and valves are tested. We’ll train your facility operators in advance of your project’s completion so that you’re ready for start-up. Whether you’re handling chemicals, fertilizers, or any other liquid, tell us your operation’s needs and we’ll build a “drop in place” control solution.
Each KApcs is built to the customer’s precise specifications. Configurable in countless ways, your KApcs are fabricated entirely at our facility and then shipped to you. Supply power and plumbing to the container and your system is ready to run. And KApcs is modular, so that multiple units may be connected to meet a growing location’s exact needs.

